了解最新公司動態及行業資訊
第一章 行業概況
水力發電,指通過建設水電站、水利樞紐、航電樞紐等工程,將水能轉換成電能的生產活動。水力發電利用江河水流從高處流到低處的落差所具備的位能做功,推動水輪機旋轉,帶動發電機發電。為了有效利用天然水能,需要人工修筑能集中水流落差和調節流量的水工建筑物,如大壩、引水管涵等。因此工程投資大、建設周期長。但水力發電效率高,發電成本低,機組啟動快,調節容易。
圖 長江三峽水電站總布置圖

水利工程是用于控制和調配自然界的地表水和地下水,達到除害興利目的而修建的工程。也稱為水工程。水是人類生產和生活必不可少的寶貴資源,但其自然存在的狀態并不完全符合人類的需要。只有修建水利工程,才能控制水流,防止洪澇災害,并進行水量的調節和分配,以滿足人民生活和生產對水資源的需要。水利工程需要修建壩、堤、溢洪道、水閘、進水口、渠道、渡漕、筏道、魚道等不同類型的水工建筑物,以實現其目標。
圖 水利工程生命周期

一方面水力發電穩定,相較自然界的陽光、風等資源,河流的徑流均勻穩定,具有季節特性。不存在陰雨、狂風、無風等頻繁影響。汛期剛好處于用電高峰,使得電站發電量也隨之呈線性輸出。另一方面,水能具有可存蓄性。因為電,是瞬間消費品。電的產生,輸送,銷售,使用,是在瞬間形成的。目前為止,還沒有很好的大型蓄電池可用。而水電站,可以通過合適的地理位置加以利用,形成調節水庫庫容。使之成為最優質的電網電源。
圖 火電與水電發電利潤指數

圖 水電與風電利用小時對比

另一方面,其運營周期長,沒有開發年限限制與眾所周知的高速公路、污水處理廠等最長時間限制為30年的BOT項目不同,目前我國的水電資源開發,開發年限沒有時間限制(通常按50-100年壽命進行設計)。隨著折舊(通常按25-33年計提)逐年攤銷完成,屆時全部的電費收入都將最大程度地體現為利潤。同時,只要持有成本可控,在未出現顛覆性的新能源技術之前,為長期持有(五十年以上)的投資者,提供了足夠的投資回報之余,還提供了巨大的現金流收益。
其次,水力發電是再生能源,對環境沖擊較小。除可提供廉價電力外,還有下列之優點:控制洪水泛濫、提供灌溉用水、改善河流航運,有關工程同時改善該地區的交通、電力供應和經濟,特別可以發展旅游業及水產養殖。
據中華人民共和國水力部2005年完成的第二次水利資源普查資料:全國水力資源理論蘊藏量10MW以上的河流共3886條,水力資源理論蘊藏量6.9億KW;技術可開發量5.4億KW,年發電量24740億KW.H;經濟可開發量4億KW,年發電量17534億KW.H
圖 開發總量、技術開發總量、經濟開發總量的關系

隨著開發理念的加強、規劃水平的提升,部分非經濟開發水電資源,也逐漸具備了開發價值,但總量提升仍然有限。
水利工程具有投資大、周期長的特點,長期穩定發展需要規模化經營的支撐,水利工程的競爭主體主要集中于資金雄厚、管理先進、技術創新能力強的大中型企業之間。分用途來看,我國水利建設投資資金主要應用于防洪工程、水資源工程、水電及其他專項工程和水土保持及生態工程這四個方面。
從企業性質來看,則是以國有企業為主,其他非公有制、混合經濟所占的比重較少。具體企業而言,在水利工程行業中,占據絕對優勢的企業有中國電力建設股份有限公司和中國葛洲壩集團股份有限公司。
水利行業分析表示,據統計,截至2018年底,全國水利水電工程施工總承包特級資質數量達27家,其中中國電建旗下工程局有14家,占比超過50%,葛洲壩及旗下公司6家,占比22%。
目前中國城市化率已超過50%,中國水利工程建設正處于由工業水利工程時代向水資源綜合開發時代過渡的階段。而水資源開發周期通常較長,這意味著未來5-10年將是中國水利工程建設的高峰期。
我國的水能資源儲量世界第一,但可開發的水能資源量還不足總量的一半。2006年我國正式公布的水能資源量,經濟可開發年發電量為1.75萬億kWh/年,技術可開發量為2.47萬億kWh/年,相應的還有經濟可開發裝機容量4億多千瓦,技術可裝機容量5億多千瓦等。此后,在2015年的十三五水電規劃中,我國的水能資源量的表述,基本上已經同國際接軌,不再區分經濟可開發和技術可開發,統一表述為水電可開發資源3萬億kWh/年。
不僅如此,實際上水電資源的可開發量,還會隨著資源普查的深入而增加。據了解,僅根據2017年間新的水電勘測結果,我國的水電開發資源就已經上升到了3.02-3.07萬億。這一最新的我國水電可開發資源量有可能會在“十四五”專項規劃中披露。總之,我國的水電資源不僅十分豐富,而且,未來的可發展空間仍然非常巨大。
截至2020年底,中國水電裝機約為3.7億千瓦,約占全國發電總裝機容量的19%;發電量約為12000億kWh,占全部可再生能源發電量的60%以上。水電仍是可再生能源發電的主力軍。
由于我國暫時無水力發電相關的產銷率,因此前瞻根據我國水電發電量和測算的水電用電量進行測算水力發電的產銷率。由于電無法被大量儲存,同時電的儲存成本較高,因此我國的電力行業產銷比較高,接近100%。
根據近幾年的趨勢分析,產銷率逐年上升,表明我國對于電力的供需關系管理能力逐漸上升,同時對于電力運輸的技術在提升,電力損耗在減少。
我國水力發電的盈利水平相較于其他發電方式有一定的競爭優勢,我國的水電開發仍有市場空間,“十二五”和“十三五”正是中國大水電投產的高峰期,但是效果一般,因此在“十四五”期間水電也將作為重點發展對象,水電優先上網,消納有支撐,投資雖然沒有暴利,但回報平穩且長期可持續。根據2020年部分能源電力龍頭企業數據分析,火電相比風、水、太陽能發電的毛利率較低。風電、水電、光伏發電均屬于高毛利的發電業務。水電相較于風電、光伏的毛利率較低。因此,水電盈利性處于較高水平,相比于火電具有較強的盈利性競爭力,但是相比于風電和光伏,其盈利性競爭力較弱一些。
根據Energy Intelligence的數據及預測,目前水電是一種成本較低的發電方式,目前僅有6.1美分/千瓦時,與陸上風電、光伏發電等發電形式相近,且遠低于海上風電、太陽能光熱發電、煤電、核電、潮汐發電等發電形式。因此,目前水電的發電成本具有較強的競爭力。
隨著環保趨嚴,未來火電逐漸退出市場,非化石能源發電將成為主要的發電模式。2050年風電、光伏發電的成本將進一步下降,但核電受技術因素影響仍有較高的成本,水電成本的下降空間有限。因此在未來水電的成本優勢將會有所下降。
第二章 商業模式和技術發展
2.1 水利水電行業產業鏈
圖 基建產業鏈全景圖

水力發電的實現包括對于水電站的建設,再到進行水力發電的運營,水電中游行業將電力接入下游的電網行業實現上網。水電站的建設工作包括前期的工程咨詢規劃、水電站各類設備的采購以及最終進行建筑施工。中游以及下游的行業構成較為單一,結構穩定。
目前,我國水電行業上游的工程咨詢行業主要代表企業有中國電建、華昆工程管理咨詢有限公司、中咨智達工程咨詢有限公司等。機電設備行業主要參與者有東方電氣、哈電集團等。水電建筑施工行業代表性企業有浙江省水電建筑安裝有限公司、中國水電等。中游的水力發電行業主要是長江電力以及五大發電集團。下游的電網行業主要參與者是國家電網以及南方電網。
圖 水電產業鏈

水電產業鏈相關企業可以大致劃分為工程類、制造類及運營類三種產業。工程類產業(中游建筑產業):業務基本遵循“競標-墊資建設-回款”流程,業務利潤與承接業務量、項目利潤率、中標下浮率、材料人工成本、工程進度等因素高度相關。制造類產業(上游材料供應產業、中游機電設備制造產業):主要通過“采購-生產-銷售”這一增值活動來創造收益,業務利潤與成本/售價和渠道息息相關。運營類產業(下游水力發電產業和輔助電網輸配電產業):主要是基于在手資產向客戶群提供服務從而獲取收益,企業價值主要依賴于資產規模和存續期,以及服務收費水平。
從水利建設的從產業鏈來看上游主要包括建筑材料、輸水管道等,中游涵蓋水利工程設計、施工及養護等,下游主要包括政府城投公司等。“寬財政”預期下,水利投資規模迎來快速增長,利好水利投資全產業鏈。從彈性上來看,上游管道和中游工程施工企業受益于水利建設的程度較高。
圖 水利建設產業鏈

長期以來,我國水利建設領域基本采用傳統的設計與施工相分離的交易方式,即DBB(Design—Bid—Build)方式,使工程設計方既沒有條件,也沒有動力去進行工程設計施工的整體優化,導致在一些水利建設項目上出現較為嚴重的實際投資超概算等浪費現象。隨著社會主義市場經濟的發展,水利建設領域這種單一交易方式一統天下的弊端越來越被人們所認識,引進工程設計施工總承包 (以下簡稱 “工程總承包”)、創新和發展工程交易方式的呼聲越來越高。
然而,在傳統觀念的影響下,相當一部分人認為,工程總承包就應采用固定總價合同,并適用于 “現場數據” (工程建設條件)不確定性較小的工程項目。這種守舊、片面的認識,阻礙著工程總承包在政府投資、“現場數據”不確定性較大的水利建設項目上的應用。事實上,工程總承包的最大優勢并不在于是否采用固定總價合同,也不在于合同治理結構簡單,而在于其將設計和施工整合后發包給一個承包商。實行工程總承包,可激發設計施工總承包商優化工程的積極性;設計與施工的結合,為總承包商優化工程提供了平臺和空間。正是工程總承包的上述優勢,使某些水利建設項目實行工程總承包后能產生明顯的增值效果。
下游行業產業政策和投資規模的變化,將影響工程承包施工市場的需求,根據國家“中長期發展綱要”,國家將繼續推動基礎設施建設,水利建設開發等行業將保持快速增長,水利建設工程承包與施工市場需求旺盛。近年來,政府及城投公司等對水利建設行業投入高價值機械設備的再利用和精細化項目管理的實施,水利建設行業仍能實現較好的利潤增長。
水利建設上游行業的發展、景氣狀況直接影響水利建設項目的原材料供應。水利建設主要原材料如鋼鐵、水泥、輸水管道的價格波動,將導致工程項目的成本和毛利率波動。近年來,我國全社會固定資產投資規模巨大,帶動了建筑材料行業的增長,預計未來幾年投資仍是拉動我國經濟增長的重要動力,建筑材料行業發展良好。
2.2 商業模式
(1)水利建設
從水利建設模式來看,中國水利工程建設模式整體上經歷了代建模式、施工總承包模式、工程總承包模式、BT模式和PPP模式。
代建模式是指政府投資的水利工程建設項目通過招標等方式選擇具有水利工程建設管理經驗、技術和能力的專業化項目建設管理單位,負責項目的建設實施,竣工驗收后移交運行管理單位。
施工總承包模式是指水利工程發包方將施工任務(一般指土建、安裝等工程)發包給具有相應資質條件的施工總承包單位,由其負責水利工程的土建、安裝等工作。
工程總承包模式是指從事水利工程總承包的企業受業主委托,按照合同約定對工程項目的可行性研究、勘察、設計、采購、施工、試運行、竣工驗收等實行全過程或若干階段的承包,分為過程內容模式(如EPC模式、DB模式、EP模式、PC模式等)和融資運營模式(BOT模式和BT模式)。
PPP模式是指水利建設單位與政府主管部門通過特許權協議形成一種伙伴式合作關系,共同推動水利工程項目建設。
從水利PPP模式來看,國家力推PPP模式,水利PPP大有可為。水利具有公益性、基礎性、戰略性,具有公共產品屬性,比如防洪抗旱,也具有營利性屬性,比如供排水,是公益性和營利性的結合。《關于鼓勵和引導社會資本參與重大水利工程建設運營的實施意見》提出拓寬社會資本進入領域,除法律、法規、規章特殊規定的情形外,重大水利工程建設運營一律向社會資本開放。只要是社會資本,包括符合條件的各類國有企業、民營企業、外商投資企業、混合所有制企業,以及其他投資、經營主體愿意投入的重大水利工程,原則上應優先考慮由社會資本參與建設和運營。鼓勵統籌城鄉供水,實行水源工程、供水排水、污水處理、中水回用等一體化建設運營。
同時,中國出臺了水利PPP支持政策,包括保障社會資本合法權益、政府投資引導帶動、財政補貼、政策性金額、稅收優惠、用地支持等。水利與PPP結合性好,且政策支持力度大,水利PPP發展空間大,水利PPP項目大有可為。
(2)水電
水電行業屬于重資產行業,典型的水電站建設、運營可分為四期。建設期:資金需求大,是典型的重資產行業。水電站的建設周期大約在5~10年,該時期投資現金流大量流出,在建工程不斷增長,而無營業收入。
運營期一:折舊期+貸款還本付息期:重資產模式的水電公司,通常折舊占成本比重較大,而需要實際現金支出的財務費用及其他營運成本僅占總營業成本的55%~65%。因此,進入經營期后,充沛的現金流用于還債,財務費用下降,利潤、現金流逐步提升。
運營期二:折舊期(還本付息結束)當公司有息資產負債率達到目標值后,公司將不再繼續大量償債,利息支出將維持低水平;該階段現金流和凈利潤均在較高水平。運營期三:折舊期結束:通常水電站的綜合折舊年限在25~30年,而由于水電設備的技術水平相對較為簡單,加之受自然條件影響,水電設備進行擴容和升級改造的可能性較小,水電站的運營期可長達百年。該階段已完成折舊,利潤大幅提高,并仍保持高現金流流入、低負債率的特點。
圖 水電生命周期

2.3 技術發展
水利水電工程建設中的土石方施工是技術性要求最高、危險系數最高的一個項目,作為基礎性工程,它的施工質量直接決定了工程項目的整體質量和性能結構。土石方工程主要分為爆破工程、土石方挖掘工程、基巖支護工程、土石壩建設工程以及地下工程幾個部分,每項工程幾乎都需要使用到大型機械或高危材料。文章對水利水電工程土石方施工技術發展進行分析的目的就在于降低施工危險性,提高工程綜合效益。
爆破技術
傳統的土石方爆破采用的是土制的炸藥,需要人工進行爆破,爆破時,清理現場人員和設備,專業爆破人員躲在足夠安全的位置,進行拉線爆破,爆破位置則主要是依據火藥的藥量爆破范圍來確定,爆破精度低,危險系數高,也因此傳統的水利水電工程土石方施工作業總是會出現人員傷亡。
進入新世紀之后,人們研發了更多先進的爆破儀器,包括定位儀、電子爆破器、遠程爆破設備等等,這些爆破設備擁有了更高的精度,根據需要爆破的面積和火藥爆炸力,選擇合適爆破點,技術人員可在遠處進行遠程爆破控制,安全系數更高,電子爆破器則是一種不需要火藥的爆破設備,這種爆破設備的安全性更上一層。傳統的爆破施工也從傳統的手風鉆轉變為現在的潛孔鉆技術,不僅如此,傳統的手工火藥配比和裝藥也轉變為了現代的全自動化機械裝藥技術,該技術的使用可以對火藥容量實現更加精確和安全的控制。
爆破技術實施的的第一步是根據爆破面積設置爆破點,準備實施爆破前,清理現場人員,避免造成人員誤傷;爆破完成之后需等待片刻才能夠進入現場進行其它作業,避免松動的土石滾落,造成人員受傷。
土石方施工技術
按照施工步驟,可將土石方施工技術分為土石方挖掘技術、基巖支護技術、土石壩建設技術以及地下工程施工技術,隨著近幾年來國家水利水電工程施工項目的增加,傳統的一些施工技術都進行了發展和創新,它們同時也為水利水電工程的建設作出了重要的貢獻。下面,筆者就將對土石方施工技術進行分析。
(1)基巖開挖支護技術
基巖開挖前一定要對地層解剖結構有一個詳細的了解,逐層對巖石進行挖掘,挖掘時注意做好開挖支護工作,可用防護網將周圍已爆破但未進行挖掘的土方覆蓋起來,避免石頭墜落砸傷施工人員,挖到一定深度時,則需要進行樁支護和排水工作。根據挖掘面積和機械使用情況,估算作業是地層受到的振動力大小,科學排布支護樁,均勻分散作業壓力。使用大型機械進行挖掘作業時,地層受到的壓力很大,而且非常集中,一旦發生坍塌,作業人員和機械將一并被掩埋的土方當中,救援難度非常大,因此,務必要做好土石方挖掘的支護技術,對于地層較為松軟的地層,應當適當地進行硬化處理,避免發生塌陷。
(2)土石方施工機械設備的發展
在我國,由于應用土石方施工技術并不發達,起步較晚,在與一些西方國家相比較會存在一定的差距由于我國在上個世紀末,在建設一些大型的項目當中一般都是使用半機械化應用,而轉變為全機械化的速度非常慢,在我國60年代末,施工過程當中使用機械化的能力水平是非常低下的,主要還是應用手風鉆設備,挖掘機以及自卸汽車等,效率比較低下,在建設大型的土石方工程時,就必須大量的引進國外的先進技術設備但發展到上個世紀末,施工技術機械水平便開始大力發展,并且速度很快,從一開始的緩慢期逐漸的發展為飛速期,在這個階段我國在建設施工時所常用的機械設備包括了幾種,有運輸、挖裝機、鉆孔以及輔助機械等,它們可以配套使用,并且成為最重要的機械設備。
(3)土石壩施工平衡技術
土石壩施工中難度較大的是如何保持作業機械的平衡,凸顯其作業質量和作業優勢。由于水利水電工程的建設地區地質環境通常比較復雜,現場地面平整度差,機械在進行作業時,很難保持其平衡度,這就需要使用到平衡技術,與此同時,超高形土石壩的建設同樣需要平衡技術的支持。平衡技術的研發有力地推動了土石壩建設施工的發展,并在其中起到了關鍵性的作用。
大型的水利水電工程建設數目較多,很多的土石壩高度都超過了30m,對于這一類型的土石壩工程,必須要使用上平衡技術才能保障建設施工的安全性和土石壩結構的穩定。傳統的土石壩建設一般是通過利用物理學原理人工計算并設計平衡結構,現代的虛擬現實技術和計算機技術可以實現對土石壩建筑的預施工,以此確定土石壩的建設結構。
(4)地下工程施工技術
水利水電工程由很多的地下洞室,而且其規模和數量還在隨著工程的增加而增加。傳統的爆破和施工技術施工效率低、機械化程度低、安全系數低,可控性也比較差,現代支護技術、新型施工機械和其它技術的研發和創新革新了傳統地下施工的局面,如今,人們已經可以利用大型的機械進行洞室挖掘,先進的支護技術,例如錨桿支護技術也為施工提供了可靠的安全保障。
針對一些地下環境較為復雜、地下水資源豐富、巖溶發育不規律的地區,可通過技術勘察、模擬施工、大型的施工機械和先進的施工技術為工程質量提供基礎,不需要再像傳統的地下施工那樣遭遇問題、解決問題,現代的地下工程施工已經轉變為了發現問題、預處理、遭遇問題、處理問題的作業步驟,大大的提高了施工進度。
(5)混凝土施工技術
土石壩施工中作業周期最長、工程量最大的就是混凝土施工技術,一般來說,30m的土石壩,混凝土施工量就占據了80%。現代的混凝土施工技術主要分為預制混凝土和現澆筑混凝土兩種,預制混凝土是根據施工現場需要的混凝土尺寸和形狀在別處澆筑完成之后,運輸到現場進行對接,形成需要的混凝土整體;現澆筑混凝土則是在施工現場直接拌合混凝土進行澆筑,前者具有性能好、成本低、操作性強的特點,后者則多用于建筑物施工。
在土石壩施工中,可根據實際情況進行選擇,筆者認為,工程量比較小的土石壩可優先選擇預澆筑混凝土施工方式,注意控制模板的安全和拆卸工作,現場需預留足夠的運輸通道,加強混凝土的后期養護管理;對于工程量較大的土石壩,則可選取現澆混凝土方式,注意事項與預制混凝土相同。
科學技術的發現給水利水電工程建設提供了良好的技術支持,推動了國家水利水電系統的完善,其中發展較快的便是關于土石方施工的技術,雖然目前看來我國的水利水電工程土石方施工技術已經處于一個較為先進的狀態,但是未來國家水利水電工程的發展要求還需進一步的發展土石方施工技術,以提高工程質量。
2.4 政策監管
近年來,我國出臺多項與水電發力相關的政策,推動水力發電行業的建設和發展。2016年發布的各項“十三五”規劃,全面布局了水力發電行業的五年發展。經過五年的建設發展,我國如今的水力發電能力已經有了大幅度提升。在“十四五”綱要中,再次明確強調了可再生新能源的重要性,要求加快水電站的布局,推動能源清潔化。
2013年5月6日,國務院總理李克強在主持召開國務院常務會議上,要求年內出臺完善水電上網價格形成機制改革方案。2013年初,發改委在小范圍內對水電定價機制的改革征求了意見,2014年1月11日,發改委發布《關于完善水電上網電價形成機制的通知》,明確不同情境下水電價格形成與確定的機制。2017年10月,針對西南地區尤其是四川、云南棄水問題,實現水電資源的充分利用和優化配置,發布《促進西南地區水電消納的通知》,在其中提出完善價格機制,提高水電競爭力。2019年,發改委進一步要求降低一般工商業電價。
2021年5月發改委發布《關于“十四五”時期深化價格機制改革行動方案的通知》,進一步深化水電上網電價市場化改革,完善抽水蓄能價格形成機制。平穩推進銷售電價改革,有序推動經營性電力用戶進入電力市場,完善居民階梯電價制度。
水利建設方面,政策紅利持續加碼。2011年中央一號文件提出"水是生命之源、生產之要、生態之基","水利是現代農業建設不可或缺的首要條件,是經濟社會發展不可替代的基礎支撐,是生態環境改善不可分割的保障系統,具有很強的公益性、基礎性、戰略性","加快水利改革發展,不僅事關農業農村發展,而且事關經濟社會發展全局;不僅關系到防洪安全、供水安全、糧食安全,而且關系到經濟安全、生態安全、國家安全"。"一號文件"大幅提高了水利的戰略地位,也開啟了水利政策紅利釋放的"閘門"。2012年3月中國人民銀行、水利部等七部委聯合下發《關于進一步做好水利改革發展金融服務的意見》,積極通過注入資本、財政補助以及重組增加水電站、城市供水等部分優質資產的方式,支持有實力的水利融資平臺公司整改為一般公司類法人,銀行業金融機構應積極予以支持,水利支持政策已經由"務虛"向"務實"轉變。
之后,國務院及各部委出臺了多個水利支持政策,比如2012年6月發布的《水利發展規劃(2011-2015年)》、2012年12月發布的《國家農業節水綱要(2012-2020年)》、2014年9月發布的《全國抗旱規劃實施方案(2014-2016年)》、2015年3月發布的《關于鼓勵和引導社會資本參與重大水利工程建設運營的實施意見》和《水污染防治行動計劃的通知》、2016年12月發布的《水利改革發展"十三五"規劃》,水利行業發展得到了政策的呵護,政策紅利持續釋放。
圖 水利水電相關政策

圖 水利行業部分標準

第三章 行業估值、定價機制和全球龍頭企業
3.1 行業綜合財務分析
根據綜合財務指標來看,水電行業的收入規模和凈利潤基本呈現逐年遞增的趨勢,毛利率和凈利率呈現先增加后減少的趨勢。行業ROE與ROA波動情況類似。
從行業估值和歷史比較來看,水電的估值與A股趨勢較為一致,總體趨勢呈現先估值增加后降低的狀態。單季度營收同比行業歷史比較與全部A股趨勢較為一致。
圖 綜合財務分析

圖 行業估值和歷史比較

圖 單季度營收同比行業歷史比較

表 以華自科技為例的主營結構分析

表 中國水電行業上市行業公司估值對比

水利水電行業估值方法可以選擇市盈率估值法、PEG估值法、市凈率估值法、市現率、P/S市銷率估值法、EV/Sales市售率估值法、RNAV重估凈資產估值法、EV/EBITDA估值法、DDM估值法、DCF現金流折現估值法、NAV凈資產價值估值法等。
3.2 行業發展
水電
自新中國成立以來,我國的水電發展主要經歷了三個階段,分別是起步發展階段、快速發展階段、自主創新階段。1949年起,我國對部分水電站進行的加固、補強和改擴建工作;開展中小河流的開發規劃;設計一批中小型水電站。這些中小型水電站以工期短、投資少的優越性滿足了地方發展的需要。同時,這一階段在學術體系所提出的理論與技術成果后來成為制定水電行業規范的基礎。
1980年,水電開展了建設體制改革的探索。水電建設經歷了工程概算總承包責任制、項目業主責任制和項目法人責任制三個階段。體制改革解放了生產力,對外開放注入了新活力。二者相互促進,極大地提高了生產效率。
2000年以后,2000年以來,水電投資領域引入競爭機制,投資主體多元化,梯級開發流域化,現代企業管理的制度創新,加快了水電開發建設的步伐。水電成為促進清潔可再生能源大規模并網的平臺。
水利工程
第一階段(1949-1980年) 自然水生態赤字緩慢擴大期
從農業主導過渡為工業主導的社會經濟發展過程中,主要以粗放型水資源利用方式為.主,水資源過度消耗利用、水環境污染與水災害危機漸趨嚴重,水生態退化態勢凸顯。此階段的水利發展特征體現為:水利投資額占GDP比重的波動性較大,由1958年的1.63%提高至1960年的2.29%,隨后逐步下降至1980年的0. 6% ;總用水量從1949年的1031億m'增長至1980年的4408億m' ,總用水量增加超過3倍,年均增長率達到4.8% ;人均用水量為446.6m',萬元GDP用水量高達9 700m' ,水資源利用效率低下;1980年廢水排放量增加至239億t,水環境緩慢惡化。與此同時,水旱災害成災率達到30% ~40% ,形成了對自然水生態環境的巨大沖擊。由于水資源供給不足,地下水開采量逐漸擴大,導致水土流失面積緩慢增加,自然水生態系統逐漸退化,自然水生態赤字緩慢擴大。
第二階段(1981-2010年) 自然水生態赤字急劇擴大至開始縮小期
在工業主導的社會經濟快速發展過程中,水資源從粗放型利用向集約型利用方式轉變,水環境從污染日益嚴重向逐漸好轉轉變,但水生態退化漸趨嚴重,水災害風險較高。此階段的水利發展特征體現為:水利投資額由1980年的27.07億元增長至2010年的2319.93億元,年均增長率高達16%。
第三階段(2011-2030年) 自然水生態赤字縮小、局部自然水生態盈余期
從工業主導過渡為服務業主導的社會經濟發展過程中,水資源將得到合理配置與高效利用,水環境得到有效保護并日益好轉,水生態退化態勢被遏制并逐漸修復,水災害風險降低并逐漸消除危機。此階段的水利發展特征預計將體現為:通過實行最嚴格的水資源管理制度,水資源利用效率與效益進一步提高,
2030年萬元工業增加值用水量(以2000年不變價計)將降低至40 立方米以下,灌溉用水量和用水總量得到嚴格控制,灌溉用水量先達到頂峰,實現農業發展與灌溉用水量的脫鉤。隨后用水總量逐步到達頂峰,2030年用水總量控制在7000億平方米以內,實現經濟發展與水資源消耗利用脫鉤;通過建立健全水環境管理體制機制,加強水環境保護, 2030年主要污染物人河湖總量控制在水功能區納污能力范圍之內,水功能區水質達標率提高到95%以上,水污染排放總量得到嚴格控制,水環境質量全面改善,實現經濟發展與水環境壓力脫鉤。同時,通過加強水土流失治理與地下水管理,嚴格控制地下水開采。自然水生態系統長期退化態勢被遏制。且自然水生態系統逐漸修復,自然水生態赤字達到高峰并逐漸縮小,出現局部的自然水生態盈余。
3.3 驅動因子
(1)國家政策
我國建設現代化經濟體系和生態體系的重大部署把水利放在九大基礎設施網絡建設之首,可見水利的重要性不言而喻。但在推動社會經濟發展的同時,水利行業也成為了重要的能源消耗體和溫室氣體排放源,因此水利行業碳達峰、碳中和行動是貫徹新發展理念,推動現代化水利建設的當務之急。
(2)科技發展
當前水利水電發展隨著數字化發展愈加先進科學,衍生出智慧水利,它通過運用云計算、大數據、物聯網、移動終端、人工智能、水利模型、傳感器等新一代信息通信技術從而實現水利的信息化、現代化和智能化建設。可促進水利規劃、工程建設、運行管理和社會服務等方面的智慧化,完善“全國水利一張圖”,對碳排放開展監測分析和濃度預警,融合氣象、水文、農業等多部門的監測信息,對水利行業的碳排放作出科學決策,為改善水環境水生態、提升水資源的利用率提供有力保障。
3.4 行業風險分析和風險管理
表 常見行業風險因子

本行業常見的風險如下:
水利工程風險
(1)工程設計協調機制、激勵機制、競爭機制、約束機制、監控機制、誠信和責任追究機制不健全,與其相關的法律法規不夠完善,設計人員的聰明才智沒有充分發揮,工作條件及待遇沒有從根本上改善。
(2)有的主要領導對設計階段投資控制的工作不夠重視,設計人員及有關人員對工程設計階段投資控制目的認識不高,宣傳、培訓、教育工作不到位。
(3)行業主管部門對設計產品的質量和工程造價的監督力度不夠。現在的管理體制,主管部門對設計成果及審查專家缺乏一定的考核與評審,大多數是靠主管部門組織的幾個小時的設計審查會來發現一些問題,只有等出現大的技術問題才來追究責任,而設計方案的經濟性則很少過問。
(4)工程設計市場體制不夠完善,設計單位提高設計質量和優化設計方案缺乏動力。工程設計領域未形成優勝劣汰的市場機制,設計經營還講地盤、講關系,質量和優化設計方案沒有和設計費及個人利益掛鉤。
(5)業主對提高設計質量,對怎么選擇合理設計方案的意識較弱。大多數業主都把投資控制的重點放在施工環節上,誰知道設計質量高和好的設計方案會帶來更大的節約。
水電風險
(1)宏觀經濟波動風險。部分水電集中省份,如在外送通道不足的情況下,可能受宏觀經濟下滑等因素影響發電。
(2)來水風險及不可抗力雖然電站設計選用水文數據相對可靠,但隨著氣候變化及周期性氣候影響,存在天然來水波動甚至減少的風險,進而直接影響公司收入。同時由于固定資產比重較高,面對不可抗力,存在遭受損失的可能。
(3)市場風險。如果資本市場定價出現重大變化,有可能影響投資估值。
(4)電價下調的風險。雖然在電改的大背景下,政策性的電價下調很難出現。同時歷史以來電價下降的案例較少,且不具有普遍代表性。但鑒于水電站收入與電價密切相關,仍應注意其風險。
5. 天然氣水合物、核聚變、海洋能技術,光熱技術等新興技術的沖擊。
3.5 競爭分析
市場競爭環境——以水電為例
(1)同業競爭者威脅
水電企業較高的行業壁壘,導致行業集中度較高。雖然目前中國水電行業市場格局呈現多元化,競爭者中有央企、地方國企、民營和外資企業,但資源稟賦優質的大水電主要被大型的發電集團控制。
目前行業前七大企業均為大型央企,裝機占比超過五成。具體看,截至2018年底,三峽集團、華電集團、大唐集團、華能集團、國電投集團、國家能源集團和國投集團已投產水電裝機量分別為49.44GW、27.22GW、27.04GW、26.07GW、23.85GW、18.54GW和16.72GW;合計約占全國已投產的水電裝機容量(341.68GW)的55.28%,且該比例后續可能進一步提升。
(2)替代品威脅分析
所謂替代品是指在功能上實現對另一產品替換的其它產品,它對原來被替代者的威脅主要來自于對市場和消費者的爭奪,也就在于對方是否具有盈利能力,其產品在質量和功能方面用戶的滿意程度如何以及用戶轉向替代品的難易程度。我國水電行業屬于新能源行業,替代品威脅較大。
(3)需求方威脅分析
水電產業下游消費市場主要是電力局,議價能力較強。
(4)供求方威脅分析
上游供應商一般為水電工程建設、工程咨詢、以及水電相關設備等企業,議價能力較小。
(5)潛在進入者威脅
水電資產具有前期投入大、建設周期長、技術難度高、行政審批復雜的特點,整體實力較弱的企業無法輕易進入該市場。
行業壁壘
水電行業壁壘主要包括行政準入壁壘、技術壁壘和資金壁壘。
(1)行政準入壁壘
水電行業屬于重要的基礎能源供應行業,國家具有明確的準入機制,需要做大量且復雜的前期工作,行業準入壁壘較高。按國家有關現行法律法規和水利水電工程項目建設程序,大型水電工程項目前期工作需要依次開展流域規劃、項目可行性研究以及項目申請報告編制等工作;后提出項目核準申請報告,在跨界河流、跨省(區、市)河流上建設的單站總裝機容量50萬kW及以上的水電站項目需要由國家發改委核準,其中單站總裝機容量300萬kW及以上或者涉及移民1萬人及以上的水電站項目需要由國務院核準,其余水電站項目由地方發改委核準。
(2)技術壁壘
水電行業涉及環保、水土保持、水文、地質、機電等多個領域,是技術密集型行業。前期建設需要集安全性、經濟性、環境保護于一體,后期的運行需要根據來水量對獨立的水庫水位進行調節,還需調節流域多個梯級電站水位,實現整體流域水電站的效益最大化,擁有較高技術含量。
(3)資金壁壘
水電站建設包括土地開墾、大壩建設、庫區建設、電廠建設、設備投資、征地移民費用等,資金投入較大。隨著近年來征地移民補償標準持續提高,以及未來水電的開發難度提高,水電的建設成本將持續增加,資金壁壘不斷提高。在需要大量資金的情況,大型企業在市場上的信用等級較高,企業的資金成本更低,在競爭中更有優勢。
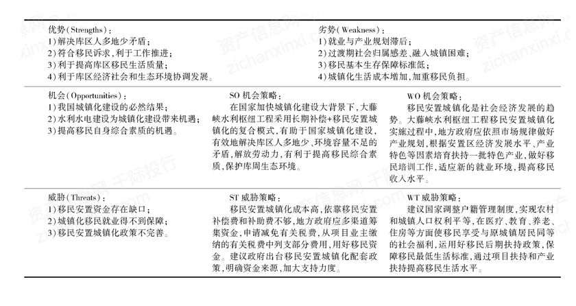
基于SWOT模型分析
圖 大藤峽水利樞紐工程移民安置城鎮化

3.6 中國企業主要參與者

其中水電方面主要上市公司:長江電力(600900)、湖南發展(000722)、閩東電力(000993)、黔源電力(002039)、三峽水利(600116)、眠江水電(600131)、桂冠電力(600236)、桂東電力(600310)、西昌電力(600505)
華自科技[300490.SZ]
公司的主營業務為水利水電自動化系統、變配電保護及自動化系統、水處理及其它工業自動化系統等的研發、制造、銷售及設備安裝和技術服務。公司產品已經累積多年的行業運行經驗,尤其在繼電保護裝置及發電廠自動化系統的研發、制造和銷售方面,產品遍布全國,遠銷東南亞、歐洲、南美等地區,獲得業內廣泛好評和客戶的高度認可。
“華自”被認定為湖南省著名商標,公司多次被認定為湖南省重合同守信用單位和湖南省誠信經營先進私營企業;被湖南省信用評價中心認定AAA級信用等級。公司是湖南省經信委、發改委認定的省級企業技術中心,擁有院士專家工作站,并經湖南省科技廳批準組建省水利水電自動化控制工程技術研究中心。
中國電建[601669.SH]

中國電力建設集團有限公司(簡稱“中國電建”)是經國務院批準,在中國水利水電建設集團公司、中國水電工程顧問集團公司和國家電網公司、中國南方電網有限責任公司所屬的14個省(市、區)電力勘測設計、工程、裝備制造企業的基礎上重組而成,是國務院國有資產監督管理委員會直接管理的中央企業。
中國電建位居2021年《財富》世界500強企業第107位、2021年中國企業500強第33位、2021年ENR全球工程設計公司150強第1位、2021年ENR全球工程承包商250強第5位;擁有9個國家級研發機構,11個院士工作站,9個博士后工作站;獲得國家科學技術獎112項、省部級科技進步獎3192項,擁有專利18393項。
三峽水利[600116.SH]

重慶三峽水利電力(集團)股份有限公司起源于1929年成立的萬縣市電業公司。1994年,經四川省經濟體制改革委批準,公司以定向募集方式改制成為股份有限公司,并于1997年在上海證券交易所成功上市,是重慶市首家電力上市公司。2020年,公司實施重大資產重組收購了全國第二批混合所有制改革試點重慶長電聯合能源有限責任公司和全國首批售電側改革試點重慶兩江長興電力有限公司100%股權,完成重慶區域地方配售電企業整合,規模效益和協同發展優勢初步彰顯,公司邁入高質量、快速發展新臺階。公司控股股東為中國長江電力股份有限公司。
3.7 全球主要競爭者

自流資源[ARTNA.O]

Art's-Way Manufacturing Co., Inc.是一家特拉華州的公司,剛開始在1956年時是一個農場設備制造商,之后,該公司成為農業設備、專業的科學的模塊化建筑和加壓鋼容器的專業制商。該公司的主要生產工廠位于愛荷華州的阿姆斯壯。該公司的業務主要分為三個營運分部。管理層單獨評估各分部的財務業績,因為每個業務部是一個策略性業務單位,提供不同的產品,并要求不同的技術及市場推廣策略。
該公司的農業產品分部根據其自身私人品牌和全資附屬公司——愛荷華州的通用收割機藝術之路公司(Universal Harvester by Art’s-Way, Inc.)生產農用設備。該公司的壓力容器分部是通過全資附屬公司——愛荷華州的藝術之路通船舶制造壓力容器公司(Art’s-Way Vessels, Inc.)分類制造壓力容器。該公司的模塊化建筑分部是通過全資附屬公司——愛荷華州的藝術之路科技有限公司制造各種用途的模塊化建筑。
賽萊默[XYL.N]

賽萊默是一家領先的水處理技術公司,致力于通過創造創新和智能技術解決方案來“解決用水問題”,以滿足全球對于水、廢水和能源的需求。
面對日益增長的挑戰,賽萊默將創新水技術解決方案運用到水循環的方方面面。
該公司在水循環方面的技術優勢首屈一指。從收集和分配到重新使用和回到自然,我們高效的水處理技術、工業泵和應用解決方案不僅耗能更少,壽命周期成本更低,而且還有助于提高可持續性。
Forterra[FRTA.O]

Forterra, Inc.以重組為的目的于2016年6月21日成立。該公司是通過在美國和加拿大東部銷售用于各種與水有關的基礎設施應用,包括水輸送,分配和引流管預制產品的領先制造商。它們提供建設項目橫跨住宅,非住宅和基礎設施市場的廣譜關鍵基礎部件。該公司是在其兩個業務領域的市場領導者:排水管及制品和水管及制品。
第四章 未來展望
水利
從細分市場競爭情況來看,水利建筑市場競爭企業眾多,已處于完全競爭狀態;而城鄉供水、農村水電市場仍處于非完全競爭狀態,具有一定地域上的壟斷性。隨著水利市場化體制的逐步推進,以及中國加入世貿之后國外大型水務集團的大量涌入,水利競爭將會打破局域壟斷性,競爭將日趨激烈。
未來,全國水利投資年均增速將保持較高水平,水利工程行業投資建設力度將繼續加大,發展前景可期。其中,重大水利工程建設將成為行業發展重點,預計國家將重點針對資源性、工程性缺水地區、防洪體系有較大缺陷的地區,加快建設一批重大引調水工程、重點水源工程、江河湖泊治理骨干工程,優先安排前期工作基礎較好的重大水利工程。
隨著農業、工業和能源用水需求的日益上升,水利基礎設施也需要具備多種用途,但與其他基礎設施投資相比,水利基礎設施的投資目前被嚴重邊緣化。報告估計,到2050年,僅供水系統和環境衛生用水所需資金將達6.7萬億美元,相關融資需求已迫在眉睫。以上便是水利工程行業前景分析的所有內容了。
水電
“十四五”時期水電裝機規模繼續推進,2026年水電裝機容量或可達4.41億千瓦。2020年,全國全口徑發電裝機容量達220058萬千瓦,全國全口徑水電裝機容量達37016萬千瓦,占全部裝機容量的16.82%。
2021年2月國家能源局下發可再生能源消納目標建議函,官方首次正式提出2030年非化石能源占比目標25%并確保完成,明確2030年可再生占比須達到40%。根據中國水電發展遠景規劃,到2030年水電裝機容量約為5.2億kW,其中,常規水電4.2億kW,抽水蓄能1億kW,水電開發程度約60%;到2060年,水電裝機約為7.0億kW,其中,常規水電5.0億kW,新增擴機和抽水蓄能2.0億kW,水電開發程度73%,屆時基本達到西方國家的開發水平。基于以上數據,預測到2026年時,我國水電裝機量預計達到4.41億千瓦。
與此同時,水電站信息智能化建設繼續發展。經過幾代水電工作者的接續奮斗、改革創新、大膽實踐,我國水電實現了從小到大、從弱到強、從跟跑到并跑領跑的歷史性跨越。隨著科技快速發展,我國各水電單位和廣大水電科技工作者,依托人工智能、大數據等尖端技術,有力保障了施工質量和大壩安全。
我國未來應當聚焦水電智能建造、智能運行、智能裝備等關鍵技術,積極推動水電產業升級,做強做優做大清潔能源,加大水電、新能源開發力度,不斷提升水電站智能建造與運行管理水平。
上一篇:石油化工工程監理